"삼전·하닉 다 담았죠?"…중국개미들도 'K-반도체' ETF 열풍

한·중 반도체 기업 동시에 담은 ETF 딱 1개 출시
올들어 수익률 24%에 매수 집중…"다양화 시급"

본문 이미지 - 코스피가 상승 출발한 10일 서울 중구 하나은행 본점 딜링룸 전광판에 증시 시황이 표시되어 있다. 2026.2.10 ⓒ 뉴스1 최지환 기자
코스피가 상승 출발한 10일 서울 중구 하나은행 본점 딜링룸 전광판에 증시 시황이 표시되어 있다. 2026.2.10 ⓒ 뉴스1 최지환 기자

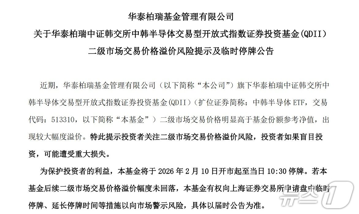
본문 이미지 - 중한반도체 ETF 운용사인 화타이바이루이가 공시한 투자 경고 안내.
중한반도체 ETF 운용사인 화타이바이루이가 공시한 투자 경고 안내.

대표이사/발행인 : 이영섭

|

편집인 : 채원배

|

편집국장 : 김기성

|

주소 : 서울시 종로구 종로 47 (공평동,SC빌딩17층)

|

사업자등록번호 : 101-86-62870

|

고충처리인 : 김성환

|

청소년보호책임자 : 안병길

|

통신판매업신고 : 서울종로 0676호

|

등록일 : 2011. 05. 26

|

제호 : 뉴스1코리아(읽기: 뉴스원코리아)

|

대표 전화 : 02-397-7000

|

대표 이메일 : webmaster@news1.kr

Copyright ⓒ 뉴스1. All rights reserved. 무단 사용 및 재배포, AI학습 활용 금지.