2025.12.20 (토)
크립토허브
|
해피펫
English
노동신문
|
제보
|
커넥트
정치
사회
경제
국제
전국
외교
북한
금융ㆍ증권
산업
부동산
ITㆍ과학
바이오
생활ㆍ문화
연예
스포츠
오피니언
피플
포토
TV
정치
사회
경제
국제
전국
외교
북한
금융ㆍ증권
산업
부동산
ITㆍ과학
바이오
생활ㆍ문화
연예
스포츠
오피니언
피플
포토
TV
정치
사회
경제
국제
전국
외교
북한
금융ㆍ증권
산업
부동산
ITㆍ과학
바이오
생활ㆍ문화
연예
스포츠
오피니언
피플
포토
TV
가
생명연, '장 마이크로바이옴 면역 항상성 유지 기능' 규명
2023.06.26 오후 12:00
가
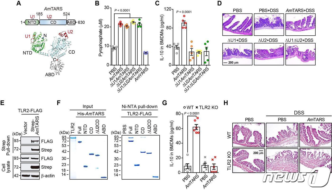
아커만시아 뮤시니필라 AmTARS의 항염증 면역 조절 기능(한국생명공학연구원 제공)/뉴스1
김명희 생명연 박사
관련 키워드
한국생명공학연구원
KRIBB
마이크로바이옴
염증성 난치 면역질환 치료제
면역
정치
대통령실ㆍ총리실
국회ㆍ정당
감사원ㆍ위원회
정치일반
사회
사건ㆍ사고
법원ㆍ검찰
교육
복지
노동
환경
날씨
인물
여성가족
사회일반
경제
경제ㆍ정책
재정ㆍ통화
산업ㆍ통상
인구ㆍ통계
고용노동
농업ㆍ식량
환경정책
국제
동북아
미국ㆍ캐나다
아시아ㆍ호주
유럽
중동ㆍ아프리카
중남미
국제경제
기후변화
국제기구
피플&피플
지구촌화제
국제일반
전국
행정자치
서울
경기
인천
강원
세종ㆍ충북
대전ㆍ충남
전북
광주ㆍ전남
대구ㆍ경북
부산ㆍ경남
울산
제주
외교
국방ㆍ외교
통일
재외동포
북한
정치ㆍ외교
군사
경제
사회
문화ㆍ스포츠
남북관계
금융·증권
금융일반
금융정책
은행
보험ㆍ카드
증권일반
시황ㆍ환율
재테크
블록체인ㆍ핀테크
산업
산업일반
재계
전기전자
자동차
중기ㆍ정책
유통
생활경제
패션·뷰티
식음료
호텔ㆍ관광
취업ㆍ채용
부동산
부동산일반
일반정책
분양정보
부동산시세
건설업계
IT·과학
인터넷ㆍ플랫폼
통신ㆍ뉴미디어
모바일
IT일반
보안ㆍ해킹
게임ㆍ리뷰
과학일반
바이오
복지ㆍ의료
제약·바이오
헬스케어
바이오일반
생활·문화
공연ㆍ전시
책
종교
국가유산ㆍ학술
문화일반
언론
건강정보
여행ㆍ레저
운세ㆍ명언
도로ㆍ교통
반려동물
자동차생활ㆍ시승기
음식ㆍ맛집
연예
연예가화제
방송ㆍTV
영화
음악
해외연예
인터뷰
N스타일
스포츠
야구
해외야구
축구
해외축구
배구
농구
골프
종목일반
오피니언
연재물
핫이슈
피플
포토
TV
제휴사
BBC
글로벌마켓
뉴스1 부산ㆍ경남
뉴스1 제주
Special 사이트
노동신문
해피펫
스타1픽
크립토허브
터닝포인트
뉴스1북
퍼스트클럽