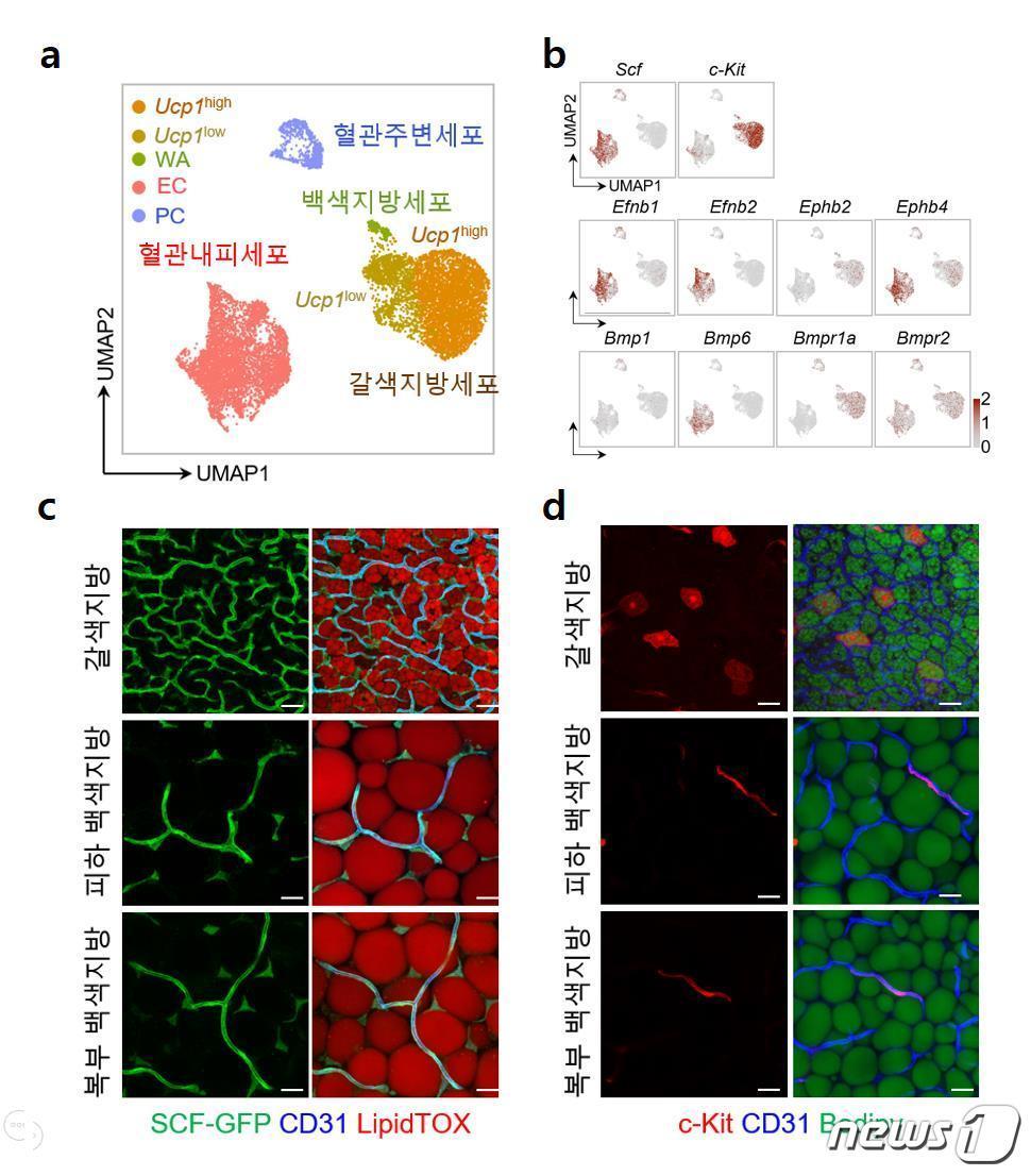
기초연, '비만·당뇨 억제' 갈색지방 퇴화 기전 규명

대표이사/발행인 : 이영섭

|

편집인 : 채원배

|

편집국장 : 김기성

|

주소 : 서울시 종로구 종로 47 (공평동,SC빌딩17층)

|

사업자등록번호 : 101-86-62870

|

고충처리인 : 김성환

|

청소년보호책임자 : 안병길

|

통신판매업신고 : 서울종로 0676호

|

등록일 : 2011. 05. 26

|

제호 : 뉴스1코리아(읽기: 뉴스원코리아)

|

대표 전화 : 02-397-7000

|

대표 이메일 : webmaster@news1.kr

Copyright ⓒ 뉴스1. All rights reserved. 무단 사용 및 재배포, AI학습 활용 금지.