'난치성 뇌종양 치료' 새 지평…암세포 분화 막는 스위치 찾았다
- 김종서 기자

(대전=뉴스1) 김종서 기자 = 국내 연구진이 난치성 뇌종양의 대표적인 형태인 교모세포종에서 암줄기세포의 분화와 사멸을 동시에 유도하는 새로운 대사 조절 기전을 밝혀내 난치성 고형암 치료의 새로운 가능성을 제시했다.
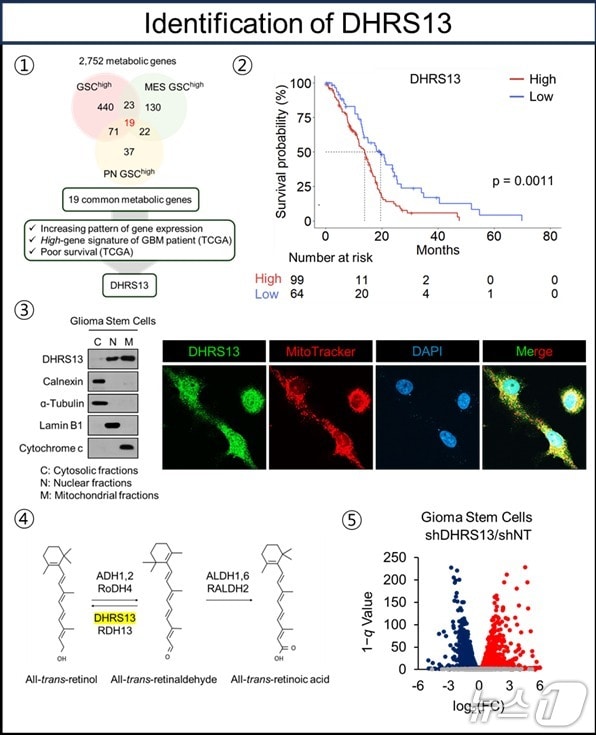
한국연구재단은 고려대 김형기 교수와 가천대 박종휘 교수 연구팀이 미토콘드리아에 주로 존재하는 DHRS13 단백질이 뇌종양줄기세포가 미분화 상태를 유지하도록 한다는 사실을 규명했다고 20일 밝혔다.
교모세포종은 종양 내 이질성과 강한 치료 저항성으로 예후가 매우 불량한 뇌종양이다. 특히 미분화 상태의 뇌종양줄기세포가 종양의 확산과 재발에 핵심적인 역할을 한다. 기존 치료법은 외부에서 분화 유도 물질을 투여하는 방식이었으나 정상세포에도 영향을 미쳐 부작용이 크고 고형암에서는 효과가 제한적이었다.
또 뇌종양줄기세포의 내재적 대사 경로를 조절해 분화를 유도하고 사멸로 이어지게 하는 근본적인 전략에 대한 연구는 매우 부족한 실정이었다.
연구팀은 뇌종양줄기세포의 전사체 분석을 통해 미분화 상태에서 공통적으로 높게 발현되는 대사 유전자 중 하나인 DHRS13을 찾아냈다. DHRS13은 레티날을 레티놀로 전환해 암세포 분화 유도의 핵심적인 대사 경로인 레틴산 생성을 억제함으로써 레틴산 수용체 신호를 차단해 뇌종양줄기세포의 분화를 방해한다.
DHRS13을 억제하면 세포 내 레틴산이 축적돼 3일 이내 분화가 촉진되고, 이후 미토콘드리아 활성산소종이 급격히 증가하면서 구조 손상과 사멸이 발생한다. 동물실험에서도 DHRS13 억제 암줄기세포를 이식한 마우스에서 종양 성장 억제와 생존기간 연장이 관찰됐다.
이번 연구는 세포와 동물 수준에서 DHRS13 억제가 암줄기세포를 선택적으로 제거할 수 있음을 입증한 단계다. 향후에는 다양한 암종에서 동일한 기전이 작동하는지에 대한 여부와 임상 적용을 위한 안전성·효능 검증이 필요하다. DHRS13을 직접 저해할 수 있는 약물 개발과 약동학·독성 평가도 향후 과제로 남아 있다.
김 교수는 "외부 약물 투여 없이 뇌종양줄기세포 내부의 대사 경로를 조절해 분화와 사멸을 동시에 유도할 수 있는 새로운 치료 표적을 제시했다"며 "이를 통해 정상세포에 대한 부작용을 최소화하면서 암세포만 선택적으로 제거할 수 있어 교모세포종은 물론 다양한 고형암에서 재발과 전이를 억제하는 차세대 표적치료제 개발의 기반이 될 것으로 기대된다"고 말했다.
이번 연구의 성과는 생명과학 분야 국제학술지 '네이처 커뮤니케이션즈(Nature Communications)'에 게재되었다.
jongseo12@news1.kr
Copyright ⓒ 뉴스1. All rights reserved. 무단 전재 및 재배포, AI학습 이용금지.









