생명연, '장 마이크로바이옴 면역 항상성 유지 기능' 규명
- 김태진 기자

(대전ㆍ충남=뉴스1) 김태진 기자 = 국내 연구진이 장(腸) 마이크로바이옴의 면역 항상성 유지 기능을 규명하는 데 성공했다.
이는 향후 염증성 장질환과 같은 염증성 난치 면역질환 치료제 개발에 활용될 것으로 기대된다.
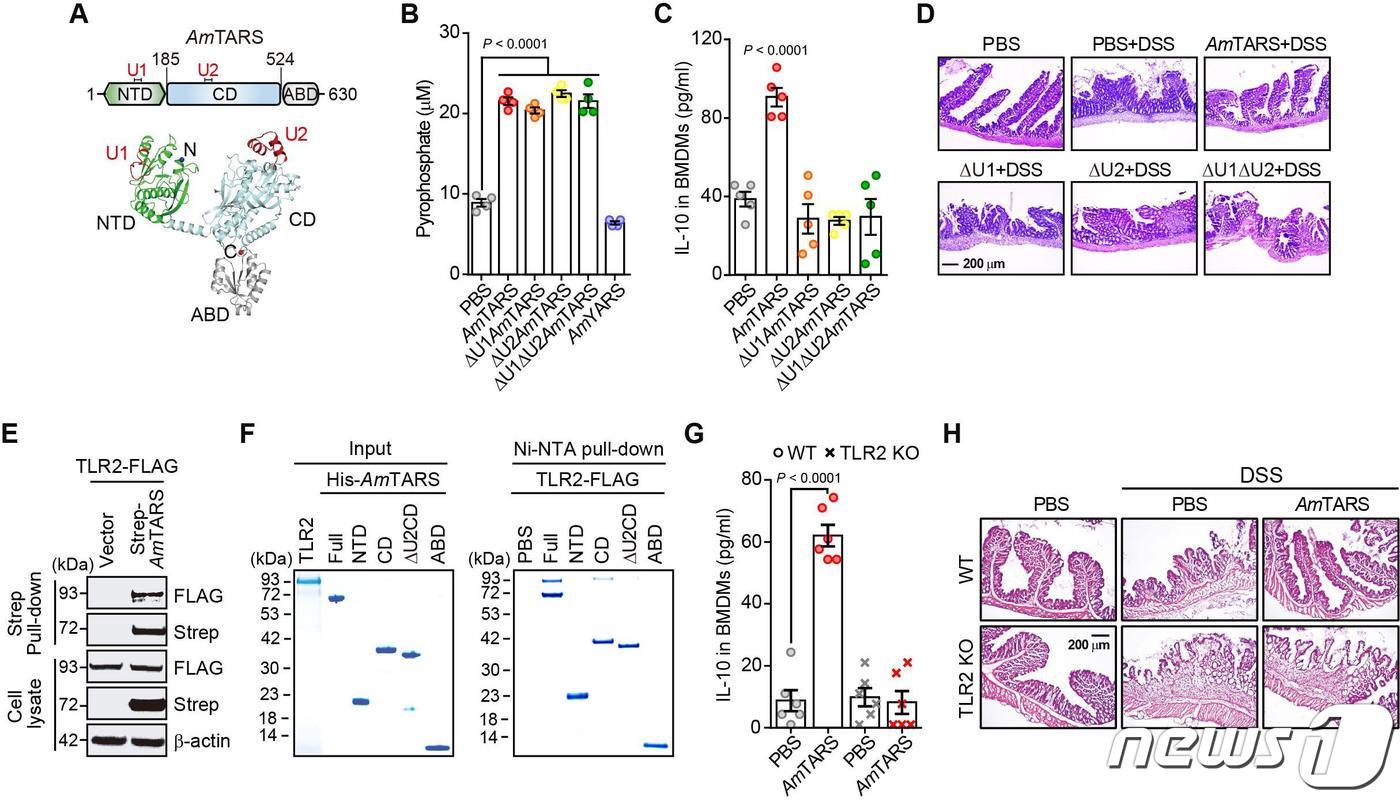
한국생명공학연구원(KRIBB)은 마이크로바이옴융합연구센터 김명희 박사 연구팀이 장 마이크로바이옴 내 단백질합성 효소인 AmTARS의 면역 항상성 유지 기능을 규명했다고 26일 밝혔다.
인체에 서식하는 미생물과 이의 유전체를 총칭하는 마이크로바이옴은 인간의 건강과 질환에 직·간접적으로 관여하는 것으로 알려지며 ‘제2의 장기’로 여겨지고 있다.
그러나 마이크로바이옴의 정확한 역할과 질병-건강 간의 인과관계는 현상적 결과에 의존하며 대부분이 미지의 영역으로 남아있다.
이에 연구팀은 인간 단백질합성 효소가 단백질합성 기능 외에 인체 면역을 조절하는 기능에도 관여한다는 사실을 확인하고, 장 마이크로바이옴 내 단백질합성 효소에 주목했다.
이후 아커만시아가 단백질합성 효소인 AmTARS를 항시 분비해 인체의 염증 상황을 모니터링하면서 이를 조절하는 면역 항상성 매개자의 역할을 한다는 사실을 규명했다.
AmTARS가 면역 대식세포와의 상호작용을 통해 정상 환경에서는 인체 항상성 유지에 필요한 수준의 항염증 사이토카인의 발현을 유도하나, 염증 상황이 발생하면 항염증 사이토카인의 발현 수준을 현격히 높여 항상성 회복을 촉진한다는 것이다.
또 AmTARS가 대식세포의 막수용체인 TLR2(toll-like receptor 2)와 결합해 항염증 면역 신호전달 체계를 활성화함으로써 항염증 사이토카인의 생산을 촉진한다는 사실도 밝혀냈다.
김명희 박사는 “아커만시아 뮤시니필라가 아미노산 확보를 위해 장 점막층에 의존해 서식하면서 AmTARS를 분비를 통해 인체의 면역 항상성을 도모한다는 사실은 인체와 공생하는 마이크로바이옴이 어떻게 상호의존적인 관계에서 살아가는지를 명확하게 보여주는 중요한 예시"라고 말했다.
이어 “향후에는 인체와 마이크로바이옴을 합친 '생명완전체'의 개념에서 생명현상에 관한 연구가 이뤄져야 비로소 진정한 정밀의료가 실현될 수 있을 것"이라고 강조했다.
과학기술정보통신부 포스트게놈 다부처유전체사업과 생명연 주요사업의 지원으로 수행된 이번 연구의 결과는 저명 국제학술지 'Cell Host & Microbe' 온라인판에 지난 2일 게재됐다.
memory4444444@news1.kr
Copyright ⓒ 뉴스1. All rights reserved. 무단 전재 및 재배포, AI학습 이용금지.









